Elektronik-Auftragsentwicklung
Entwicklung analoger und digitaler Schaltungen für kundenspezifische Anwendungen.
Wir legen Systeme nicht nur elektrisch aus, sondern berücksichtigen Versorgung, Schutzbeschaltungen, Schnittstellen und spätere Integration von Beginn an.

Was wir tun
Schwerpunkte der Entwicklung
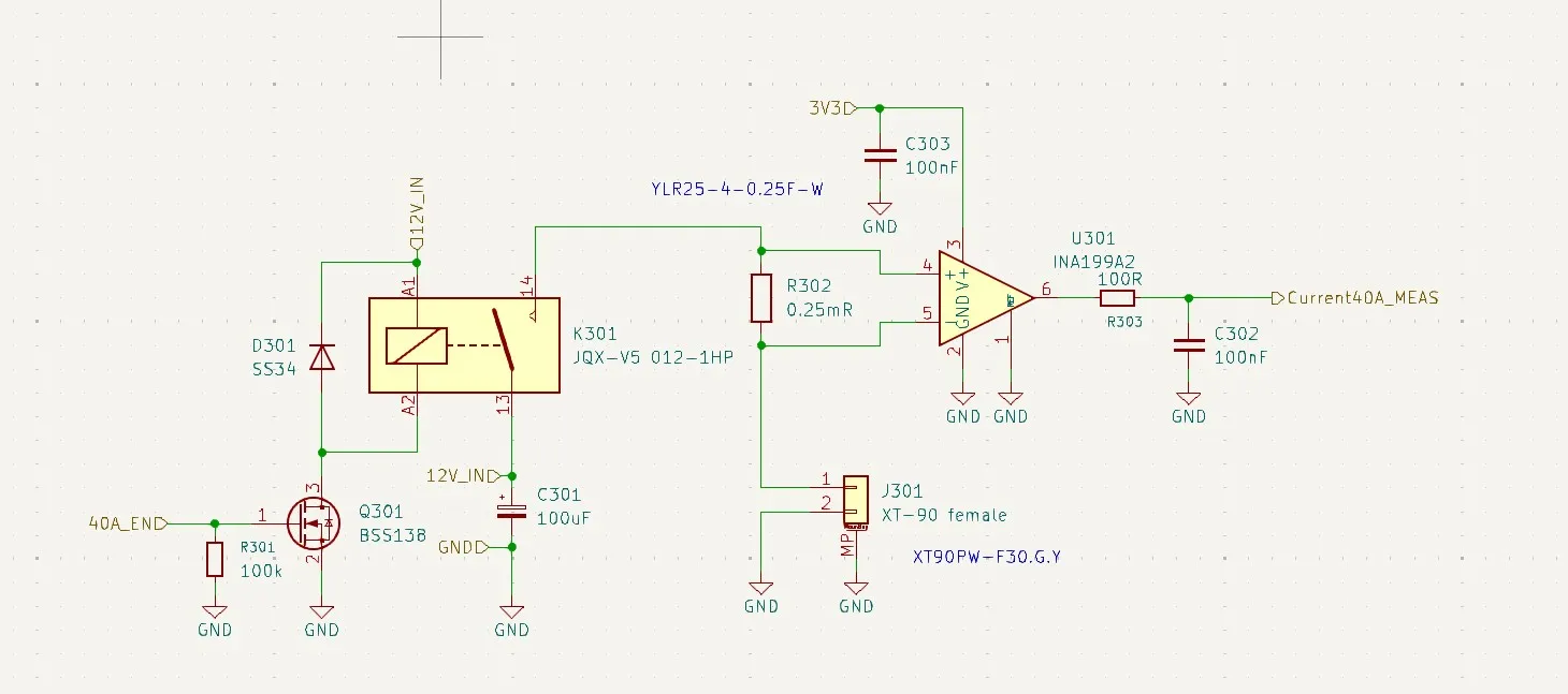
Schaltplanentwicklung
Entwicklung analoger und digitaler Schaltungen inklusive Versorgung, Schutz– und Überwachungskonzepten.
PCB-Design & Layout
EMV-bewusstes Layout mit sauberer Stromverteilung, geeignet für robuste und langlebige Systeme.
Bauteilauswahl & Auslegung
Auswahl langlebiger Komponenten unter Berücksichtigung von Temperatur, Verfügbarkeit und Dauerbetrieb.
Mechanische Randbedingungen
Berücksichtigung von Steckverbindern, Befestigung, Gehäuseintegration und Umgebungsbedingungen.
Dokumentation
Vollständige Entwicklungs- und Fertigungsunterlagen für Prototypen und Serien.
Langlebigkeit
Auslegung auf Stabilität, Wartbarkeit und zuverlässigen Betrieb in anspruchsvollen Umgebungen.
Prototyping & Kleinserienfertigung
Prototypen und Kleinserien fertigen wir direkt im eigenen Haus.

Unsere technischen Möglichkeiten
- SMD- und THT-Bestückung
Bestückung von Einzelstücken und Kleinserien mittels Reflow- und Handlötprozessen. - Inbetriebnahme & Tests
Funktionsprüfungen, Messungen und Fehlersuche an Prototypen und Seriengeräten. - Optimierung & Rework
Analyse und Anpassung bestehender Hardware, Reparaturen und Nachbestückungen. - Serienvorbereitung
Optimierung von Stücklisten, Fertigungsunterlagen und Testkonzepten.
Dadurch sind kurze Iterationen, schnelle Tests und eine enge Verzahnung von Entwicklung und Fertigung möglich.
Technische Schwerpunkte & Expertise
Erfahrung in Projekten mit besonderen technischen Anforderungen, unter anderem:
- Stromversorgungen und Schutzschaltungen
- Elektronik für raue Umgebungen
- Low-Power- und IoT-Hardware
- Schnittstellen- und Kommunikationshardware
Diese Expertise fließt unabhängig von Projektgröße oder Stückzahl in jede Entwicklung ein.

